中文
English
Search
Home
About
Company Pr...
Company Profile
Brand Cult...
Brand Culture
Group Memb...
Group Members
Technical ...
Technical Strength
Corporate ...
Corporate Glory
Group vide...
Group video
News Center
Corporate ...
Corporate News
Industry N...
Industry News
Product Center
Trailer Products
VALX Series Axles
Truck And Bus Products
XSS-13-510 Solo Drive Axle
Engineering Vehicle Axles
16.8 Tons engineering back axle
Reefer Containers
Split light trailers refrigerated container transportation
After-sales Spare Parts
VALX axle hub bolt
Service Center
FUWA Servi...
FUWA Service Center
Product Ma...
Product Operating Manual
Maintenanc...
Maintenance
Trailer us...
Trailer use common sense
After-sale...
After-sales service stations (China)
Product Se...
Anti-counterfeiting query
Complaints...
Questions and feedback
Informatio...
Download center
Contact
Contact In...
Contact us
Join Us
Join us
Recruitmen...
Recruitment
Procuremen...
Procurement notice
Home
>
Service Center
>
Product Manual
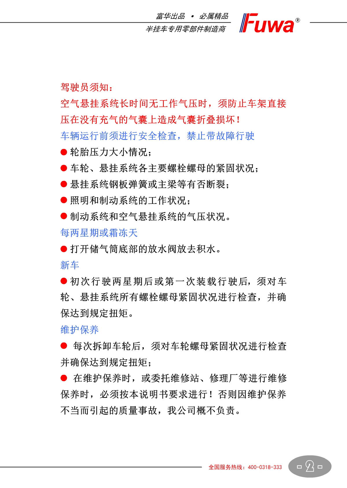
American style air suspension 【Product Operating Manual】
Release Time: 2017-02-21 39:16:21
Share:
Previous: FUWA series air suspension 【Product Operating Manual】
Next: Leaf spring suspension 【Product Operating Manual】
开云线上
|
开云手机站官网
|
爱游戏最新官网_爱游戏(中国)
|
开云手机网_开云(中国)
|
九游登陆入口
|
乐鱼电子(中国)有限公司官网
|
开云球赛_开云球赛中国有限公司
|
开云电子·(中国)官方网站
|
九游官方端网站在线登入
|